Intro
We take a lot of decisions each day. I think it is really worth studying how to take better decisions. In the next sections, you will find my strategy and a lot of useful Mental models that you can use
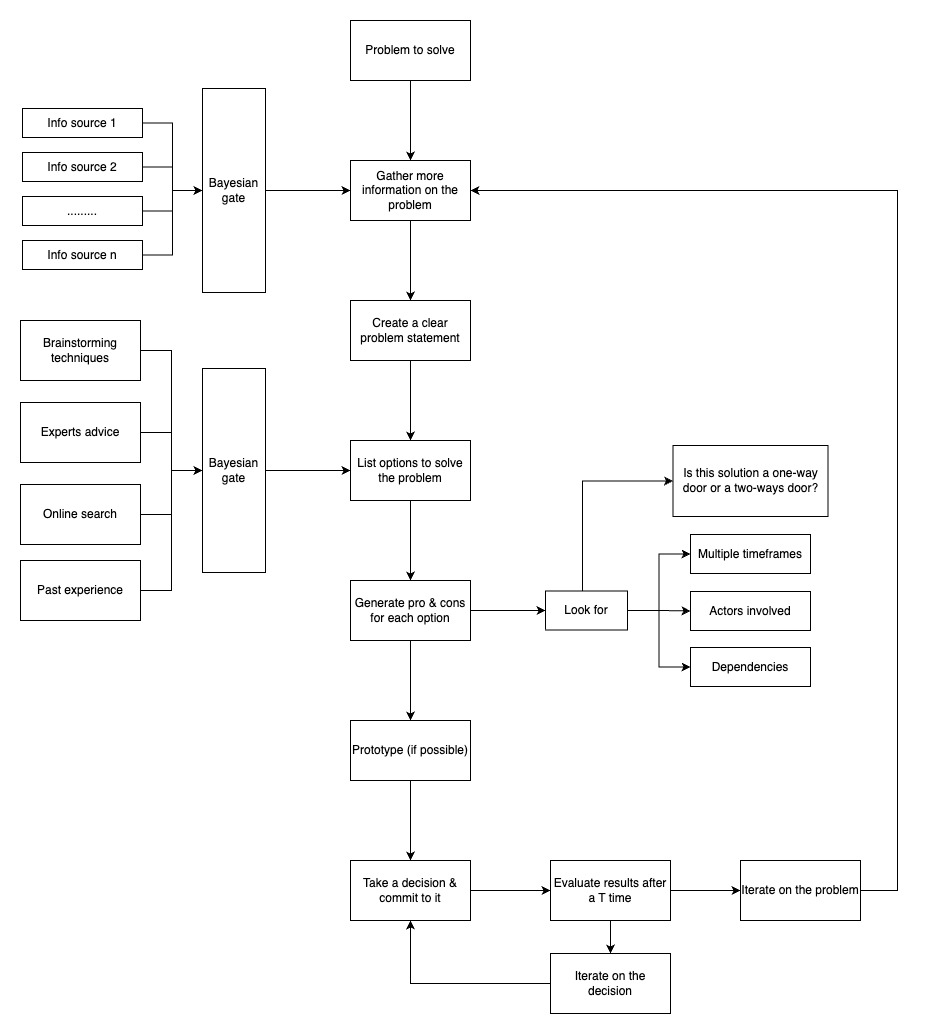
My decision-making strategy
- Define carefully the problem you’re going to solve.
- Challenge the problem itself (understand if it is the right problem!)
- Define urgency and priority (Eisenhower matrix)
- List the possible options
- Brainstorming
- Search for other inputs online
- Search for advice from experts
- List Pros and Cons
- Check for different timeframes
- Be as data-driven as possible
- Query your values and your desires
- If you can, prototype (Design your Life book)
- Take a decision
- Commit to it
- Don’t look back (at least for a while)
- Evaluate after T time
- Iterate over your decision
You can find a diagram of my process here:

Mental models
In addition, you can choose to apply a lot of different tools.
- Regret Minimization Framework
- Fear Management
- Paradox of Choice
- Barry Schwartz’s TED Talk
- Embrace certain voluntary constraints on your choices.
- Opt for “good enough” instead of always seeking the best.
- Lower your expectations.
- Make your decisions non-reversible.
- Pay less attention to other people.
- Barry Schwartz’s TED Talk
- Farnam Street
- What matters more, analysis or process?
- Decision is not Outcome (awesome)
- The Decision Matrix (gg Eisenhower!)
- Anatomy of a Decision (compare the process here with mine!)
- The Anatomy of a Great Decision
- Using principles, not tactics.
- Big on methods, poor on fundamentals
- How to Make Smart Decisions Without Getting Lucky (very good)
- Decisions Under Uncertainty (it’s a series of posts)
- Decision Journal (template included)
- The role of Empathy in Decision Making
- Mental Models
- List of all articles in Category: Decision Making
- Engineering Problems vs Design Problem (Designing your Life)
- Brainstorm
- Plan
- Prototype
- Decide
- Eisenhower Matrix
- Cognitive Biases
- Charlie Munger’s Psychology of Human Misjudgement
- … much more stuff…
- Logical Fallacies
- Sunk Cost Fallacy that triggers Escalation of Commitments
Never Tried so far but they seem interesting
-
Goal Factoring
- Discovered thanks to Put a Num on It (Jacob Falkovich)
- Rationalist technique
- Also mentioned in a WSJ article
-
Less Wrong
- Decision Theories Primer by LW
- Eliezer Yudkowsky’s Timeless Decision Theory
- Eliezer Yudkowsky’s Functional Decision Theory
-
Book “Decisive”:
- Review by JD Roth
- “there are four major villains when it comes to making good decisions”
- WRAP process
- Review by JD Roth
-
Book “Thinking in Bets”
- James Altucher’s interview with Annie Duke
P.s. The majority of the tools listed here are from the Mr.RIP YouTube Channel. Please take a look. Mr.RIP changed my life ;)